ページの先頭です。
メニューを飛ばして本文へ
検索
メニュー
JavaScriptが無効のため、文字の大きさ・背景色を変更する機能を使用できません。
本文へ
はじめての方へ
Foreign language
文字サイズ・背景色変更
文字サイズ
標準
拡大
背景色
白
黒
青
閉じる
サイトマップ
検索
検索コーナー
キーワード検索
検索対象
すべて
ページ
PDF
ページID検索
分類でさがす
組織でさがす
地図でさがす
カレンダーでさがす
よくある質問でさがす
注目ワード
ふるさと納税 ごみ 移住
閉じる
くらし・手続き
生活のできごと
くらしの情報
戸籍・住民票・証明
人権・男女平等
救急・防災
税金_個人
税金_法人
保険・保健・年金
防犯・安全
ごみ・環境・ペット
上下水道・浄化槽
土地・建築・交通
まちづくり
閉じる
健康・子育て・教育
子育て
教育
学校
生涯学習・スポーツ・文化
医療・健康・福祉
閉じる
観光・イベント
観光施設
見る・訪れる
楽しむ・体験する
閉じる
産業・ビジネス
産業振興
農林水産業
商工業
入札・検査
閉じる
市政情報
市の概要
統計情報
行財政
市政運営
市の取り組み
選挙
広報広聴
施設
閉じる
現在地
トップページ
>
志布志市農業サポートセンター
>
No.3イチゴ栽培用アーチパイプハウス(農地・設備付き)
志布志市農業サポートセンター
本文
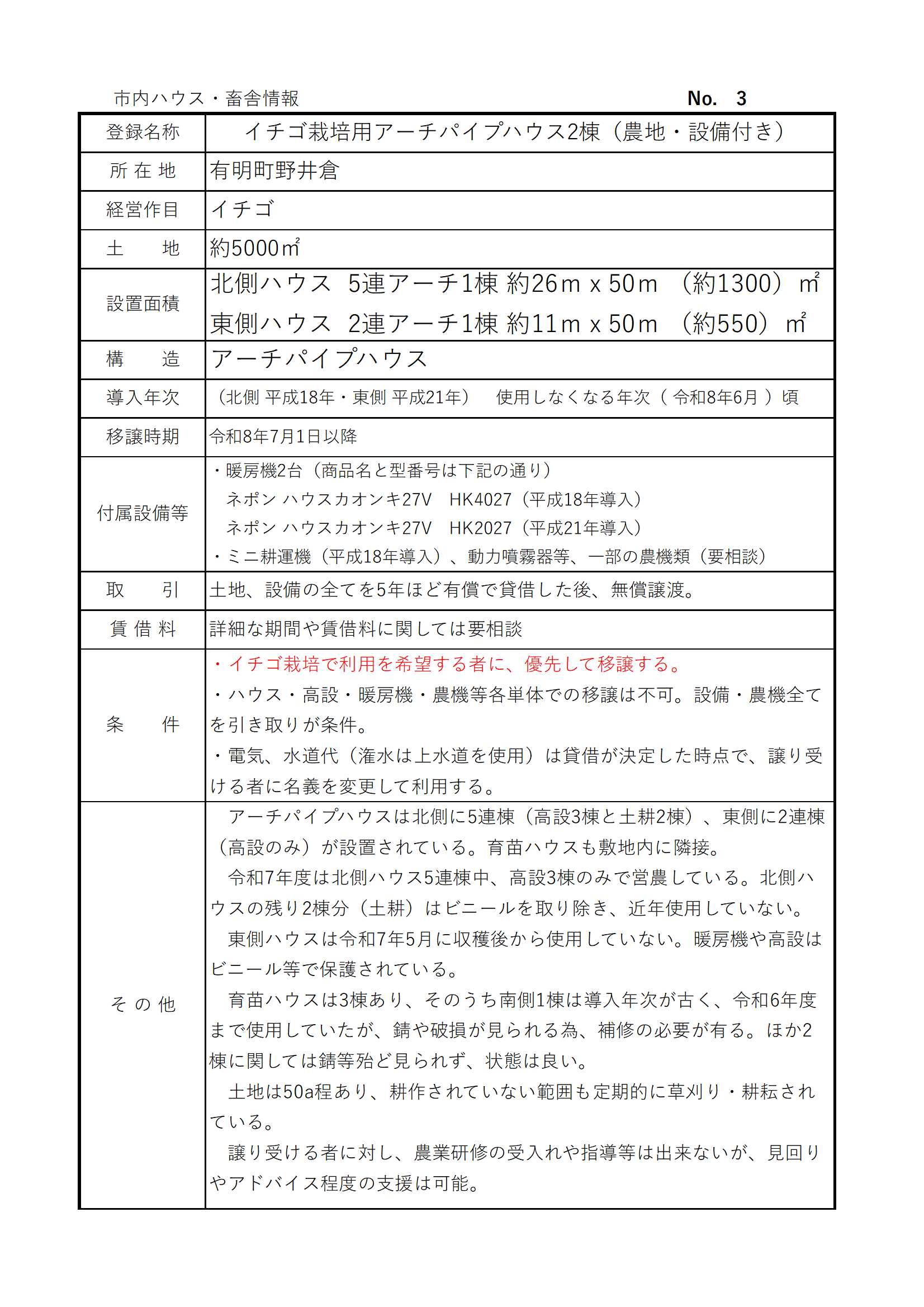
No.3イチゴ栽培用アーチパイプハウス(農地・設備付き)
更新日:2025年12月9日更新
印刷ページ表示
新規就農コーナー
志布志で生産されている主な農作物
就農の流れ
認定新規就農者制度について
新たに就農する方への支援
農地を探す・農地の貸し借り
志布志に移住される方への支援制度
経営相談コーナー
労働力確保に関する支援・助成
農業用施設・機械の導入に関する支援事業
農業経営に利用できる融資制度
農業経営に対する税制支援
各種情報
情勢(燃料・肥料・飼料・物価指数)
農畜産価格動向(鹿児島県・全国)
補助事業(国・県)
先輩農家の活躍
先輩農家の紹介
このページを見ている人は
こんなページも見ています
AI(人工知能)は
こんなページをおすすめします
見つからないときは
よくある質問と回答